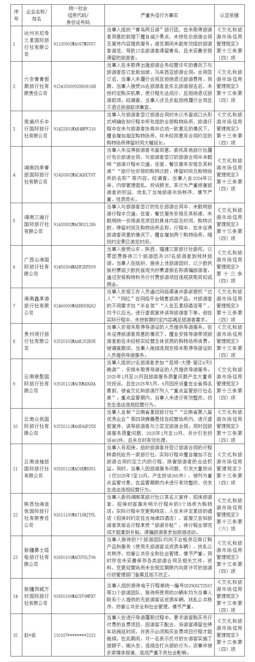
旅游市场秩序集中整治工作开展以来,各地依法查办了一批重大案件,并依法依规开展失信主体认定,截至2026年3月底,全国文化和旅游市场共认定失信主体1655个。为落实《国务院办公厅关于进一步加强旅游市场综合监管的通知》有关要求,提升信用监管效能,营造诚信、公平、有序的旅游市场环境,现对旅游市场秩序集中整治严重失信主体典型名单予以公布。

旅游市场秩序集中整治工作开展以来,各地依法查办了一批重大案件,并依法依规开展失信主体认定,截至2026年3月底,全国文化和旅游市场共认定失信主体1655个。为落实《国务院办公厅关于进一步加强旅游市场综合监管的通知》有关要求,提升信用监管效能,营造诚信、公平、有序的旅游市场环境,现对旅游市场秩序集中整治严重失信主体典型名单予以公布。
声明:本网转发此文章,旨在为读者提供更多信息资讯,所涉内容不构成投资、消费建议。文章事实如有疑问,请与有关方核实,文章观点非本网观点,仅供读者参考。